Lemmy: Bestiverse
  • Communities
  • Create Post
  • Create Community
  • heart
    Support Lemmy
  • search
    Search
  • Login
  • Sign Up
RSS BotMB to Lobste.rsEnglish · 7 months ago

A taxonomy of C++ types

blog.knatten.org

external-link
message-square
0
fedilink
2
external-link

A taxonomy of C++ types

blog.knatten.org

RSS BotMB to Lobste.rsEnglish · 7 months ago
message-square
0
fedilink
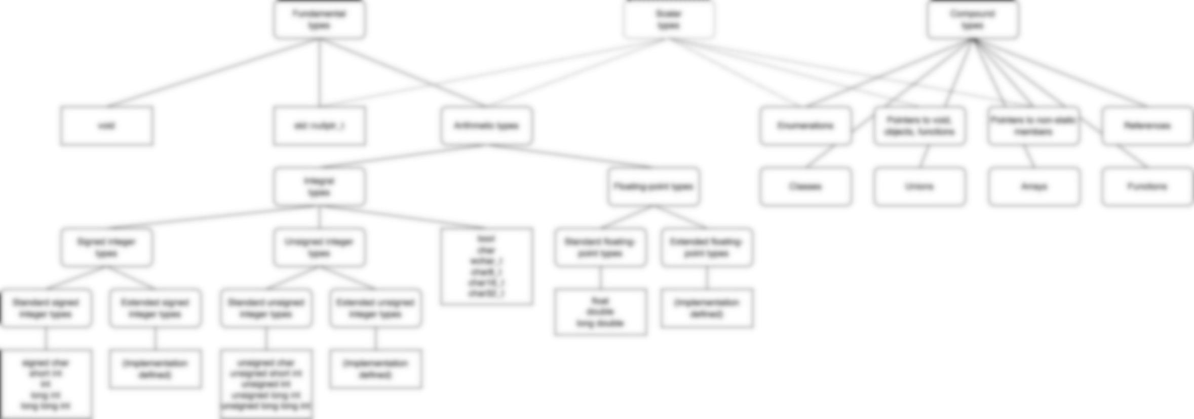
You may have heard of things like fundamental types, built-in types, basic types, integral types, arithmetic types, and so on. But what do they all mean, if anything? In this post I’ll gradua…

Comments

alert-triangle
You must log in or register to comment.

Lobste.rs

lobsters

Subscribe from Remote Instance

You are not logged in. However you can subscribe from another Fediverse account, for example Lemmy or Mastodon. To do this, paste the following into the search field of your instance: !lobsters@lemmy.bestiver.se
lock
Community locked: only moderators can create posts. You can still comment on posts.

RSS Feed of lobste.rs

Visibility: Public
globe

This community can be federated to other instances and be posted/commented in by their users.

  • 49 users / day
  • 108 users / week
  • 303 users / month
  • 1.24K users / 6 months
  • 2 local subscribers
  • 277 subscribers
  • 9.08K Posts
  • 457 Comments
  • Modlog
  • mods:
  • patrick
  • RSS Bot
  • BE: 0.19.5
  • Modlog
  • Instances
  • Docs
  • Code
  • join-lemmy.org