Lemmy: Bestiverse
  • Communities
  • Create Post
  • Create Community
  • heart
    Support Lemmy
  • search
    Search
  • Login
  • Sign Up
RSS BotMB to Hacker NewsEnglish · 3 hours ago

An MVCC-like columnar table on S3 with constant-time deletes

www.shayon.dev

external-link
message-square
0
fedilink
1
external-link

An MVCC-like columnar table on S3 with constant-time deletes

www.shayon.dev

RSS BotMB to Hacker NewsEnglish · 3 hours ago
message-square
0
fedilink
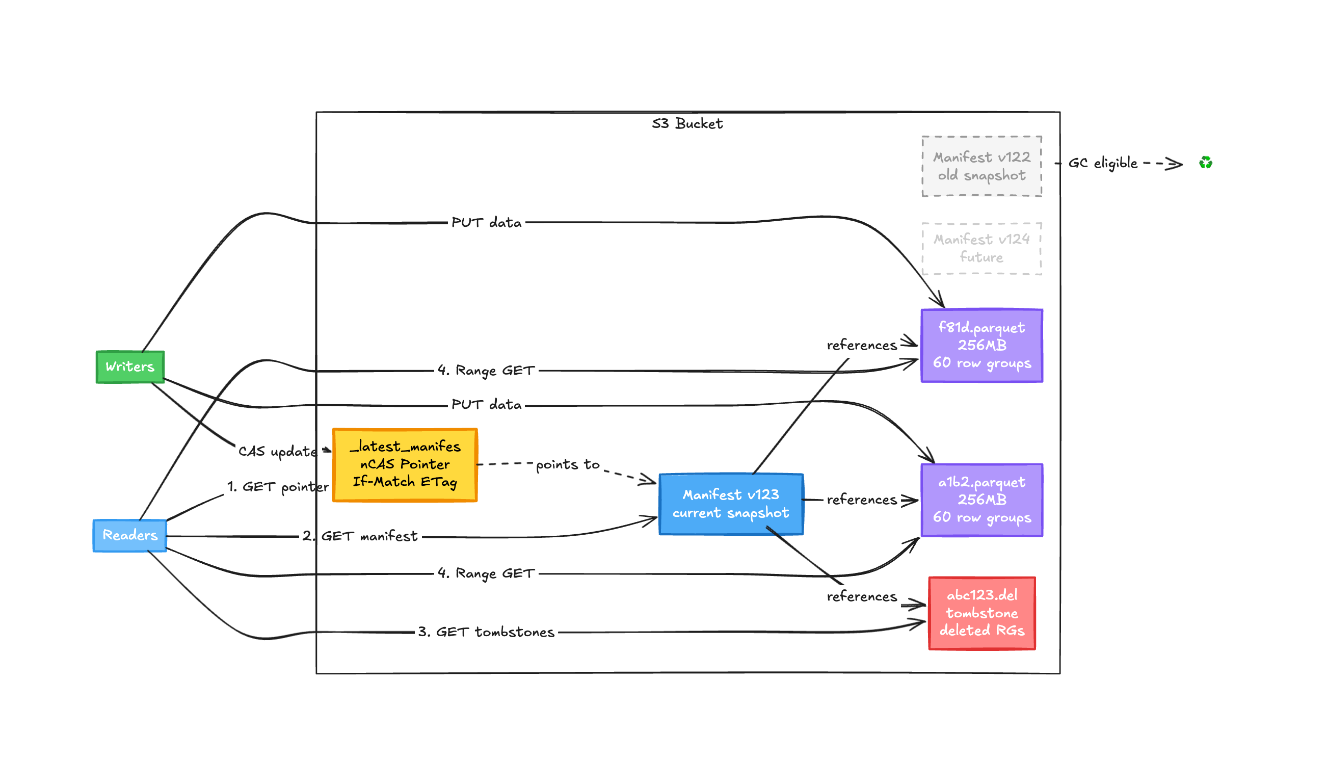
A thought experiment in building Parquet-like columnar table on S3 with row-level deletes using conditional writes, tombstone files, and a single-object transaction pointer.

Comments

alert-triangle
You must log in or register to comment.

Hacker News

hackernews

Subscribe from Remote Instance

You are not logged in. However you can subscribe from another Fediverse account, for example Lemmy or Mastodon. To do this, paste the following into the search field of your instance: !hackernews@lemmy.bestiver.se
lock
Community locked: only moderators can create posts. You can still comment on posts.

Posts from the RSS Feed of HackerNews.

The feed sometimes contains ads and posts that have been removed by the mod team at HN.

Visibility: Public
globe

This community can be federated to other instances and be posted/commented in by their users.

  • 495 users / day
  • 1.76K users / week
  • 3.78K users / month
  • 9.66K users / 6 months
  • 2 local subscribers
  • 2.75K subscribers
  • 32.9K Posts
  • 13.9K Comments
  • Modlog
  • mods:
  • patrick
  • RSS Bot
  • BE: 0.19.5
  • Modlog
  • Instances
  • Docs
  • Code
  • join-lemmy.org